IIT Kanpur GATE Cut off 2025 is the minimum score the candidates require to get admission to M.Tech courses offered at the institute. To get an idea of the GATE Cut off 2025, you must check the previous year statistics. As per the last-round GATE cutoff 2024, the top three M.E./M.Tech specialisations and their scores for General AI category students were: If you feel that your GATE Scores are not enought, you can apply to other institutes like NIT Durgapur for Microelectronics & VLSI admission with a lenient CCMT last-round cutoff of 493 for the General Al quota. IIT Kanpur GATE CCMT cutoff 2024 for OBC category students ranged between 573 and 692 in the last round.
IIT Kanpur GATE Cutoff 2025
Below is a table of the expected GATE 2025 cutoff scores (closing marks, General category) for M.Tech admissions at IIT Kanpur, by program. These are expected cutoffs based on past trends and official reports for the 2025 admission cycle.
| Program |
Expected Cutoff (Range) |
| Microelectronics & VLSI Design |
960 – 967 |
| Control & Automation |
670 – 799 |
| Communication & Signal Processing |
620 – 776 |
| RF & Microwave Engineering |
612 – 760 |
| Computer Science & Engineering |
750 |
| Power Engineering |
608 – 749 |
| Optoelectronics and Optical Communication |
614 – 728 |
| Chemical Engineering |
521 – 609 |
| Infrastructure Engineering & Management |
600 – 700 |
| Environmental Engineering & Management |
550 – 650 |
| Structural Engineering |
500 – 600 |
| Geoinformatics |
400 – 500 |
| Geotechnical Engineering |
450 – 550 |
| Transportation Engineering |
450 – 550 |
| Sustainable Energy Engineering |
450 |
| Space, Planetary & Astronomical Sciences & Engg. |
440 |
| Photonics Science and Engineering |
400 |
Category Wise Cutoff Range
| Category |
Cutoff Range (across all programs) |
| General |
400 – 967 |
| OBC |
360 – 788 |
| EWS |
360 – 664 |
| SC |
264 – 485 |
| ST |
264 – 356 |
IIT Kanpur M.Tech Admission GATE 2025: Eligibility Criteria
Given below is the eligibility criteria for IIT Kanpur M.Tech Admission:
| Eligibility Aspect |
Details |
| Minimum Qualification |
Bachelor’s degree in Engineering or Science (4-year program) or Master’s degree in Science. |
| Minimum Marks/CPI |
55% marks or 5.5 CPI (out of 10) for general category; relaxation of 5% or 0.5 CPI for SC/ST/PwD. |
| GATE Score |
Required for regular (non-sponsored) candidates. Waived for IIT graduates with minimum 6.5 CPI overall and 8.0 CPI in the last two years. |
| Final Year Candidates |
Eligible for provisional admission if likely to complete degree by July 27, 2025. |
| Sponsored/Part-time/External |
May have different criteria, often exempt from GATE requirement. |
| IIT Kanpur M.Tech Admissions Eligibility & Short listing Criteria Official PDF |
Download PDF |
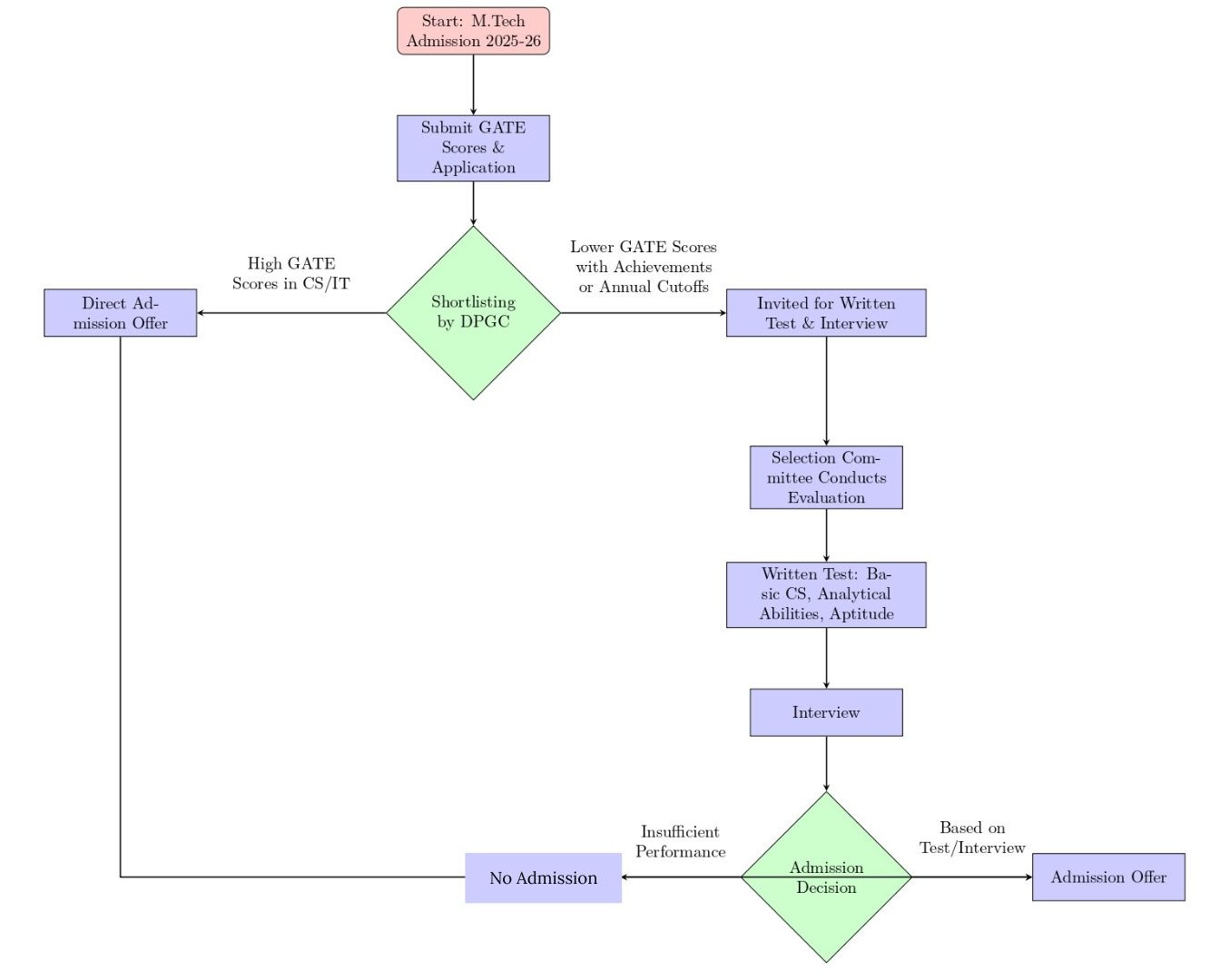
IIT Kanpur M.Tech Admission Procedure 2025-26
Shortlisting for Test/Interview:
- Candidates are invited for a written test and interview based on their GATE performance.
- Those with exceptionally high GATE scores in Computer Science or Information Technology may be offered direct admission without a test/interview.
- Candidates with lower GATE scores but notable achievements (e.g., publications or at least two years of industrial experience) may also be invited for the test/interview.
- GATE score cutoffs vary annually based on the number of applications received and are determined by the Department Post-Graduate Committee (DPGC).
- The DPGC handles shortlisting and sends call letters for the test/interview.
Selection Process:
- A Selection Committee, constituted for each program, conducts the written test and interview.
- The written test includes questions from basic Computer Science courses and assesses analytical abilities and aptitude.
- Admission decisions for candidates invited to the test/interview are based solely on their performance in these evaluations; GATE scores are not considered beyond the initial shortlisting.
Application Process for Part-Time Program
- Applicants must submit one copy of their application directly to the Convener, DPGC, and a second copy forwarded by their employer.
- The employer’s permission must be received by the test/interview date; otherwise, the candidate will not be considered for admission.
Admission of Indian Nationals Residing Abroad (INRA)
- Eligibility: Candidates must have resided abroad continuously for at least one year at the time of application.
- Processing: Applications are processed as received or according to a schedule set by the Department.
- Scrutiny: Applications are evaluated to ensure qualifications and achievements are comparable to those of general category students.
IIT Kanpur GATE Cutoff 2024
The following table shows the GATE closing cutoff for each category at IIT Kanpur. Cutoffs range from 935-469 for the General category across various Programs.
| Program |
General |
OBC |
EWS |
SC |
ST |
| Microelectronics & VLSI Design |
935 |
752 |
811 |
573 |
543 |
| Control & Automation |
801 |
692 |
743 |
613 |
560 |
| Communication & Signal Processing |
787 |
697 |
717 |
534 |
459 |
| RF & Microwave Engineering |
767 |
682 |
692 |
563 |
424 |
| Photonics |
757 |
677 |
682 |
526 |
420 |
| Power Engineering |
731 |
661 |
639 |
560 |
486 |
| Biological Sciences & Bio-Engineering |
600 |
540 |
540 |
420 |
420 |
| Chemical Engineering |
600 |
517 |
532 |
350 |
335 |
| Environmental Engineering |
600 |
540 |
540 |
400 |
300 |
| Geoinformatics |
469 |
422 |
391 |
312 |
189 |
| Geotechnical Engineering |
500 |
450 |
450 |
333 |
333 |
| Structural Engineering |
540 |
480 |
480 |
360 |
360 |
| Infrastructure Engineering & Management |
690 |
610 |
590 |
450 |
410 |
| Transportation Engineering |
500 |
450 |
450 |
333 |
333 |
Below table shows the Final round Closing cutoffs for EE department Streams by category at IIT Kanpur
| Stream |
GN |
EWS |
OBC_NCL |
SC |
ST |
| SPCOM |
648 |
563 |
563 |
420 |
350 |
| PE |
590 |
543 |
543 |
414 |
350 |
| Ph |
599 |
543 |
540 |
397 |
350 |
| RF |
623 |
548 |
543 |
400 |
350 |
| CA |
639 |
591 |
573 |
449 |
424 |
| MVLSI |
830 |
674 |
692 |
504 |
400 |
Round wise GATE cutoff data for MTech admissions at IIT Kanpur
| Program |
Round 1 |
Round 2 |
Round 3 |
Round 4 |
| Microelectronics & VLSI Design |
935 |
934 |
930 |
930 |
| Control & Automation |
801 |
742 |
710 |
705 |
| Communication & Signal Processing |
787 |
733 |
707 |
691 |
| RF & Microwave Engineering |
767 |
722 |
702 |
682 |
| Chemical Engineering |
600 |
561 |
561 |
560 |
| Photonics |
757 |
707 |
691 |
673 |
| Power Engineering |
731 |
687 |
674 |
661 |
| Biological Sciences & Bio-Engg. |
600 |
— |
— |
— |
IIT Kanpur MTech Fee Structure 2025-26
| Fee Component |
Amount (₹) |
Frequency |
Notes |
| Tuition Fee |
5,000 |
Per Semester |
100% waiver for SC/ST/PwD with family income < ₹6 lakhs (with valid proof) |
| Caution Money (Refundable) |
17,000 |
One-Time (Admission) |
Refundable at the end of the program |
| Other Fees (Non-Refundable) |
2,950 |
One-Time (Admission) |
Includes registration, admission, etc. |
| Semester Charges |
17,530 |
Per Semester |
Includes exam fee (₹300), medical, gymkhana, water, mess establishment, etc. |
| Hostel Charges |
Included in Semester Charges |
Per Semester |
Seat rent may be waived for SC/ST with low family income |
| Mess Charges |
2,500–4,000 |
Per Month |
Variable, based on individual consumption |
| Total First Semester Fees |
43,685–85,250 |
One-Time |
Includes one-time charges; varies by specialization |
| Subsequent Semester Fees |
~30,000 |
Per Semester |
Excludes mess charges; approximate figure |
| Total Program Fees (2 Years) |
1,60,000–2,00,000 |
Entire Program |
Approximate, including all semesters, hostel, and mess charges |
| Application Fee |
500 (Gen/EWS/OBC) / 250 (SC/ST/DAP) |
One-Time |
Waived for foreign nationals |
IIT Kanpur Placements 2024-25
| Category |
Details |
| Placement Year |
2024-25 (Phase 1) |
| Total Offers |
1,109 (including campus placements and PPOs) |
| Offers Accepted |
1,035 |
| Placement Percentage |
~93.32% |
| International Offers |
28 (27% increase from previous year) |
| Participating Companies |
250+ |
| Top Recruiters |
BPCL, Microsoft, Google, Oracle, Qualcomm, Intel, Databricks, NPCI, Reliance, Deutsche Bank, ICICI Bank, Texas Instruments, Shiprocket, Merlin Life, American Express, SLB, Micron, Cars24, FedEx |
| Sectors |
Technology, Finance, Core Engineering, Consulting |
| Program |
Placement |
Students Graduated |
Students Placed |
Students Opting for Higher Studies |
Median Salary (INR) |
| B.Tech |
88.70% |
1,133 |
754 |
283 |
19.4 LPA |
| M.Tech |
87.40% |
- |
- |
234 |
14.7 LPA |
| M.Tech Placement Statistics (2024-25, NIRF 2025 Data) |
| Metric |
Value |
| Placement Percentage |
87.40% |
| Students Opting for Higher Studies |
234 |
| Median Salary |
INR 14.7 LPA |
| Total Students Placed |
247 |
| Average Package (CSE Branch) |
INR 24.70 LPA |
| Highest Median Package |
INR 27.50 LPA |
| Placement Percentage (Mechanical Engineering) |
84.40% |
IIT Kanpur GATE Cutoff 2023
IIT Kanpur, GATE Cutoff 2023 for General Category is listed below. The overall cutoff marks for GATE is 698 - 845
| Courses |
Round 1(Cutoff marks) |
Round 2(Cutoff marks) |
Round 3(Cutoff marks) |
Round 4(Cutoff marks) |
Round 5(Cutoff marks) |
Round 6(Cutoff marks) |
Round 7(Cutoff marks) |
| M.Tech Microelectronics and VLSI Design |
845 |
799 |
774 |
766 |
763 |
750 |
741 |
| M.Tech Control & Automation |
822 |
766 |
737 |
697 |
687 |
667 |
660 |
| M.Tech Communication and Signal Processing |
762 |
737 |
716 |
696 |
683 |
658 |
654 |
| M.Tech RF and Microwave Engineering |
754 |
725 |
708 |
691 |
679 |
642 |
613 |
| M.Tech Photonics |
741 |
716 |
700 |
687 |
671 |
629 |
609 |
| M.Tech Manufacturing Science & Engineering |
738 |
670 |
670 |
653 |
638 |
618 |
600 |
| M.Tech Mechanics of Solids |
736 |
706 |
698 |
691 |
676 |
676 |
676 |
| M.Tech Automation & Robotics |
733 |
695 |
681 |
676 |
668 |
664 |
645 |
| M.Tech Power Engineering |
731 |
691 |
669 |
650 |
640 |
606 |
592 |
| M.Tech Thermal and Fluid Engineering |
698 |
669 |
668 |
664 |
645 |
630 |
607 |
IIT Kanpur, GATE Cutoff 2023 for OBC Category is listed below. The overall cutoff marks for GATE is 647 - 745
| Courses |
Round 1(Cutoff marks) |
Round 2(Cutoff marks) |
Round 3(Cutoff marks) |
Round 4(Cutoff marks) |
Round 5(Cutoff marks) |
Round 6(Cutoff marks) |
Round 7(Cutoff marks) |
| M.Tech Microelectronics and VLSI Design |
745 |
704 |
691 |
687 |
683 |
679 |
675 |
| M.Tech Control & Automation |
708 |
680 |
663 |
654 |
640 |
625 |
613 |
| M.Tech Communication and Signal Processing |
691 |
671 |
667 |
654 |
642 |
613 |
592 |
| M.Tech Photonics |
683 |
667 |
654 |
633 |
625 |
596 |
579 |
| M.Tech Mechanics of Solids |
679 |
664 |
661 |
653 |
642 |
642 |
642 |
| M.Tech RF and Microwave Engineering |
675 |
667 |
658 |
642 |
629 |
600 |
588 |
| M.Tech Power Engineering |
657 |
640 |
625 |
617 |
606 |
571 |
538 |
| M.Tech Automation & Robotics |
653 |
634 |
633 |
633 |
633 |
619 |
618 |
| M.Tech Thermal and Fluid Engineering |
649 |
630 |
623 |
618 |
607 |
596 |
577 |
| M.Tech Manufacturing Science & Engineering |
647 |
623 |
619 |
613 |
600 |
585 |
566 |
IIT Kanpur, GATE Cutoff 2023 for EWS Category is listed below. The overall cutoff marks for GATE is 645 - 762
| Courses |
Round 1(Cutoff marks) |
Round 2(Cutoff marks) |
Round 3(Cutoff marks) |
Round 4(Cutoff marks) |
Round 5(Cutoff marks) |
Round 6(Cutoff marks) |
Round 7(Cutoff marks) |
| M.Tech Microelectronics and VLSI Design |
762 |
733 |
725 |
712 |
704 |
683 |
675 |
| M.Tech Control & Automation |
754 |
717 |
708 |
674 |
642 |
635 |
623 |
| M.Tech Communication and Signal Processing |
725 |
704 |
696 |
687 |
658 |
646 |
616 |
| M.Tech Automation & Robotics |
720 |
638 |
645 |
645 |
645 |
619 |
619 |
| M.Tech RF and Microwave Engineering |
716 |
700 |
687 |
667 |
654 |
621 |
604 |
| M.Tech Photonics |
712 |
696 |
687 |
675 |
646 |
613 |
596 |
| M.Tech Mechanics of Solids |
672 |
653 |
638 |
638 |
638 |
638 |
638 |
| M.Tech Manufacturing Science & Engineering |
670 |
611 |
600 |
596 |
585 |
585 |
585 |
| M.Tech Power Engineering |
663 |
623 |
606 |
600 |
577 |
550 |
550 |
| M.Tech Thermal and Fluid Engineering |
645 |
611 |
606 |
606 |
606 |
606 |
606 |
IIT Kanpur GATE Cut off 2024
IIT Kanpur GATE Cut off 2023
IIT Kanpur GATE Cut off 2022
| M.Tech Program |
Category |
Closing Rank |
| Computer Science Engineering |
General |
237 |
| EWS |
55 |
| OBC |
155 |
| SC |
94 |
| ST |
43 |
| Civil Engineering |
General |
6297 |
| EWS |
1078 |
| OBC |
2582 |
| SC |
1380 |
| ST |
430 |
| Electrical Engineering |
General |
1368 |
| EWS |
287 |
| OBC |
696 |
| SC |
410 |
| ST |
269 |
| Mechanical Engineering |
General |
3155 |
| EWS |
592 |
| OBC |
1529 |
| SC |
914 |
| ST |
465 |
| Aerospace Engineering |
General |
4683 |
| EWS |
853 |
| OBC |
2214 |
| SC |
1092 |
| ST |
744 |
| Bio Engineering |
General |
7309 |
| EWS |
1409 |
| OBC |
3262 |
| SC |
2071 |
| ST |
1213 |
| Chemical Engineering |
General |
4649 |
| OBC |
762 |
| SC |
2034 |
| ST |
1281 |
| Earth Science |
General |
9614 |
| EWS |
1714 |
| OBC |
4513 |
| SC |
2826 |
| ST |
1314 |
| Physics |
General |
6383 |
| EWS |
1568 |
| OBC |
3781 |
| SC |
2446 |
| ST |
1383 |
| Statistics and Data Science |
General |
1082 |
| EWS |
246 |
| OBC |
833 |
| SC |
588 |
| ST |
378 |
| Materials Science and Engineering |
General |
6535 |
| EWS |
1226 |
| OBC |
3003 |
| SC |
1881 |
| ST |
1083 |
| Mathematics and Scientific Computing |
General |
1143 |
| EWS |
212 |
| OBC |
681 |
| SC |
646 |
| ST |
325 |
IIT Kanpur GATE Cut off 2021
IIT Kanpur GATE Cut off 2021
| Courses |
General |
OBC |
SC |
ST |
EWS |
| M.Tech Computer Science and Engineering |
775 |
697 |
516 |
516 |
697 |
| M.Tech Electrical Engineering |
900 |
813 |
683 |
594 |
835 |
| M.Tech Civil Engineering |
730 |
680 |
630 |
630 |
680 |
| M.Tech Mechanical Engineering |
675 |
675 |
675 |
675 |
750 |
| M.Tech Earth System Science and Technology |
430 |
330 |
310 |
269 |
330 |
| M.Tech Chemical Engineering |
475 |
427 |
285 |
285 |
427 |
| M.Tech Industrial Engineering & Management |
600 |
560 |
362 |
362 |
560 |
| M.Tech Aerospace Engineering |
750 |
600 |
495 |
460 |
670 |
| M.Tech Biological Sciences and Bio-Engineering |
750 |
750 |
490 |
490 |
750 |
IIT Kanpur GATE Cut off 2020
IIT Kanpur GATE Cut off 2020
| IIT Kanpur M.Tech. Program |
Specialization |
GEN |
OBC |
SC |
ST |
| Aerospace Engineering |
Aerospace Engineering |
750 |
600 |
495 |
400 |
| Biological Sciences & Bioengineering |
Biological Sciences & Bioengineering |
750 |
675 |
490 |
490 |
| Chemical Engineering |
Chemical Engineering |
475 |
427 |
285 |
285 |
| Civil Engineering |
Hydraulics & Water Resources |
550 |
450 |
350 |
350 |
| Civil Engineering |
Structural Engineering |
760 |
630 |
506 |
506 |
| Civil Engineering |
Infrastructure engineering Management |
750 |
650 |
500 |
500 |
| Civil Engineering |
Geo-Technical |
730 |
671 |
483 |
483 |
| Electrical Engineering |
Signal Processing, Communications, and Networks |
815 |
749 |
572 |
511 |
| Electrical Engineering |
Power Engineering |
827 |
771 |
683 |
594 |
| Electrical Engineering |
Control and Automation |
864 |
813 |
669 |
573 |
| Electrical Engineering |
Microelectronics and VLSI |
900 |
803 |
628 |
584 |
| Mechanical Engineering |
Solid Mechanics & Design |
750 |
675 |
500 |
500 |
| Computer Science & Engineering |
Computer Science |
775 |
697 |
516 |
516 |
| Materials Science & Engineering |
Materials Science & Engineering |
600 |
560 |
360 |
360 |
| Photonics Science & Engineering (Earlier Known as Laser Technology Programme) |
Photonics Science & Engineering |
660 |
594 |
396 |
396 |
| Earth Science |
Earth Science |
430 |
344 |
310 |
- |
| Industrial & Management Engineering |
Industrial & Management Engineering |
825 |
790 |
630 |
630 |
IIT Kanpur GATE Cut off 2019
IIT Kanpur GATE Cut off 2019
| IIT Kanpur M.Tech Program |
Specialization |
GEN |
OBC |
SC |
ST |
| Comuter Science & Engineering |
Computer Science |
755 |
679 |
498 |
498 |
| Materials Science & Engineering |
Material Science and Engineering |
582 |
524 |
390 |
390 |
| Civil Engineering |
Hydraulics & Water Resources |
730 |
680 |
680 |
630 |
| Civil Engineering |
Environmental Engineering and Management (EEM) |
690 |
690 |
690 |
690 |
| Civil Engineering |
Structural Engineering |
640 |
570 |
425 |
425 |
| Civil Engineering |
Infrastructure & Engineering Management |
675 |
600 |
440 |
440 |
| Civil Engineering |
Geo Informatics |
581 |
483 |
352 |
282 |
| Civil Engineering |
Transportation |
680 |
612 |
453 |
453 |
| Civil Engineering |
Geo-Technical |
615 |
554 |
304 |
304 |
| Mechanical Engineering |
Solid Mechanics & Design (SMD) |
750 |
675 |
500 |
500 |
| Mechanical Engineering |
Fluid Mechanics & Thermal Sciences (FTS) |
750 |
675 |
500 |
500 |
| Mechanical Engineering |
Manufacturing Sciences (MFS) |
750 |
675 |
500 |
500 |
| Mechanical Engineering |
Robotics & Automation (RA) |
750 |
675 |
500 |
500 |
| Chemical Engineering |
Chemical |
475 |
427 |
285 |
285 |
| Photonics Sc. & Eng. |
Photonics Science and Engineering |
620 |
533 |
372 |
350 |
| Industrial & Management Engineering |
Industrial and Management Engineering |
99 |
98 |
91 |
70 |
IIT Kanpur GATE Cut off 2018
IIT Kanpur GATE Cut off 2018
| IIT Kanpur M.Tech Program |
Specialization |
General |
BC |
SC |
ST |
| Aerospace Engineering |
Aerospace Engineering |
631 |
557 |
436 |
|
| Biological Sciences & Bioengineering |
Biological Sciences & Bioengineering |
559 |
609 |
|
|
| Chemical Engineering |
Chemical |
589 |
526 |
394 |
394 |
| Civil engineering |
Hydraulics & Water Resources |
700 |
669 |
640 |
|
| Civil engineering |
Environmental Engineering and Management |
722 |
673 |
545 |
|
| Civil engineering |
Structural Engineering |
758 |
677 |
505 |
623 |
| Civil engineering |
Infrastructure & Engineering Management |
738 |
666 |
623 |
538 |
| Civil engineering |
Geoinformatics |
668 |
606 |
469 |
299 |
| Civil engineering |
Transportation |
677 |
666 |
581 |
499 |
| Civil engineering |
Geotechnical |
734 |
673 |
545 |
|
| Electrical Engineering |
Electrical Engineering |
617 |
330 |
319 |
275 |
| Mechanical Engineering |
Solid Mechanics & Design (SMD) |
814 |
804 |
616 |
515 |
| Mechanical Engineering |
Fluid Mechanics & Thermal Sciences (FTS) |
807 |
768 |
606 |
508 |
| Mechanical Engineering |
Manufacturing Science (MFS) |
804 |
764 |
604 |
501 |
| Mechanical Engineering |
Robotics & Automation (RA) |
804 |
766 |
611 |
522 |
| Computer SC |
Computer Science |
739 |
659 |
501 |
|
| Material Science and Engineering |
Material Science |
417 |
496 |
355 |
371 |
| Material Science and Engineering |
Material Science and Engineering |
542 |
490 |
383 |
430 |
IIT Kanpur GATE Cut off 2017
IIT Kanpur GATE Cut off 2017
IIT Kanpur GATE Cutoff 2017 for Electrical Engineering
| GATE Papers |
General |
OBC |
SC |
ST/ PwD |
| Microelectronics & VLSI |
805 |
684 |
531 |
531 |
| Signal Processing, Communication & Networks |
720 |
612 |
475 |
475 |
| RF & Microwaves |
700 |
595 |
462 |
462 |
| Power Engineering |
770 |
654 |
508 |
508 |
| Control & Automation |
780 |
663 |
514 |
514 |
| Photonics |
690 |
585 |
455 |
455 |
IIT Kanpur GATE Cut off 2016
IIT Kanpur GATE Cut off 2016
IIT Kanpur GATE Cut off 2016 for Civil Engineering
| Specialization |
GEN |
OBC |
SC |
ST |
PH |
| Hydraulics and water resources |
706 |
643 |
415 |
311 |
252 |
| Structural Engineering |
639 |
533 |
419 |
348 |
307 |
| Geo Informatics |
632 |
509 |
364 |
270 |
– |
| Engineering-Geo Science |
400 |
360 |
– |
– |
– |
| Transportation |
700 |
650 |
550 |
300 |
274 |
| Geo-Technical |
660 |
639 |
414 |
440 |
374 |
IIT Kanpur GATE Cut off 2016 for Electrical Engineering
| Specialization |
GEN |
OBC |
SC |
ST |
PH |
| Microelectronics, VLSI, and display technology |
809 |
760 |
589 |
471 |
471 |
| Power and control |
717 |
667 |
499 |
314 |
314 |
| Signal Processing communication and network |
772 |
712 |
532 |
381 |
381 |
| RF, Microwave and Photonics |
744 |
681 |
507 |
355 |
355 |
IIT Kanpur GATE Cut off 2016 for Mechanical Engineering
| Specialization |
GEN |
OBC |
SC |
ST |
PH |
| Fluid Engineering |
787 |
710 |
593 |
569 |
- |
| Manufacturing Science |
765 |
714 |
569 |
508 |
- |
| Solid Mechanics and Design |
783 |
729 |
580 |
474 |
508 |
IIT Kanpur GATE Cut off 2016 for Computer Science and Engineering
| Specialization |
GEN |
OBC |
SC |
ST |
| Computer Science |
733 |
661 |
458 |
413 |
IIT Kanpur GATE Cut off 2016 for Materials Science
| Specialization |
GEN |
OBC |
SC |
ST |
| Mechanical Engineering background |
499 |
490 |
346 |
- |
| Electrical Engineering background |
506 |
479 |
324 |
- |
| Physics background |
454 |
349 |
239 |
- |
| Materials Science Engineering background |
410 |
- |
- |
- |
| Engineering Science background |
461 |
366 |
347 |
- |
| Production and instrumentation |
593 |
492 |
- |
- |
| Nuclear Engineering and Tech |
695 |
680 |
563 |
- |
| Photonics Sc and Engineering (Earlier Laser Technology) |
647 |
617 |
481 |
453 |
| Environmental Engineering and Mgmt |
603 |
449 |
346 |
287 |
Also Check:
IIT Kanpur M.Tech Admission Important Dates
IIT Kanpur M.Tech Admission through GATE 2024: Important Dates
| Event |
Dates (Tentative) |
| IIT Kanpur Admission Registration Start |
Last week of March 2024 |
| COAP Registration |
Last week of March 2024 |
| Last day to fill IIT Kanpur Admission Application |
Third week of April 2024 |
| COAP Counselling Rounds |
Second week of May 2024 |
IIT Kanpur M.Tech Courses
IIT Kanpur M.Tech Admission through GATE 2024: Courses Offered
IIT Kanpur offers a 2-year M.Tech program at the postgraduate level in multiple specializations.
- Aerospace Engineering
- Biological Sciences & Bioengineering
- Chemical Engineering
- Civil Engineering
- Computer Science & Engineering
- Earth Sciences
- Electrical Engineering
- Industrial & Management Engineering
- Materials Science & Engineering
- Materials Science (Interdisciplinary Programme)
- Mechanical Engineering
- Photonics Science & Engineering (Interdisciplinary Programme)
IIT Kanpur M.Tech Admission Eligibility
IIT Kanpur M.Tech Admission through GATE 2024: Eligibility Criteria
Given below is the eligibility criteria for IIT Kanpur M.Tech Admission:
| Category |
Eligibility |
| Educational Qualifications |
Bachelor's degree in Engineering or Science (minimum duration of 4 years)/Master's degree in Science with marks/CPI not below the specified minimum as per the course. |
| GATE Scores |
valid GATE score |
| Candidates with B.Tech from IIT |
CGPA>8 in last two years of B.Tech; GATE Score not required |
Also Check GATE Eligibility
IIT Kanpur M.Tech Registration Process
IIT Kanpur M.Tech Admission through GATE 2024: Application Process
Candidates who wish to take admission to IIT Kanpur have to apply online. Candidates are advised to follow the admission process given below to fill the application form without much difficulty.
- Step 1: Visit the official website and Register for the online application process. To register, the candidate should enter a user ID and password. Once the registration process is complete, the user ID and password confirmation will be sent to the applicant via Email.
- Step 2: After completing the registration process, log in again using the User ID and password to fill the application form for M.Tech Admission 2022. The online application form is divided into 9 sections for the convenience of the user
- Personal Information
- Address Details
- Some Important Details
- Payment details
- Section 5 is further subdivided into the following
- Fellowship Examination Details
- Qualifying Exam Details (Passed/Appearing)
- Other degrees (After 10 + 2, not qualifying degree)
- Work Experience Details
- Area of Specialization in Department/Programme
- Name and Addresses of two Referees from whom the letter of reference has been obtained (only for Ph.D. Applicants)
- Upload Photograph
- Format of photograph: .jpg or .png
- Size: less than 20KB
- It is not necessary to upload the photograph. The candidate may staple the photograph on the filled application form after taking the printout of it
- Final Submission - Candidates must make sure that they fill all the mandatory information denoted by * in each section.
- Step 3: Once the candidate is sure that the information filled by him/her is correct, they must click the confirm button to confirm the same. After clicking the confirm button, no changes can be made
- Step 4: On confirming the submission of the application form, a Unique Reference Number will be allotted to the candidate. The candidate will need this number for further communication and application will be identified by this number only
- Step 5: After confirmation, the candidate can take the printout of the completely filled application form, displayed in PDF format. The status of the application will be Submitted
- Step 6: In the last step candidate has to take the printout of the application form and send the application form along with the self-attested copy of all the required documents.
Application Acceptance Process at IIT Kanpur
After the application form is received by the department, the status of the application will be changed to Applied from Submitted. Documents of the application will be verified and the candidate will be contacted in case any clarification is needed.
A separate application and Demand draft must be filled in the case of each department and program. The Department of Aerospace Engineering, Electrical Engineering, and Material Science and Engineering will accept applications both in online and paper mode.
Note: If a candidate has completed his/her B.Tech/BE from a Centrally Funded Technical Institute with 75% marks, he/she is eligible for direct admission in Ph.D. at IIT Kanpur without GATE score
IIT Kanpur M.Tech Admission through GATE 2024: Documents Required
| DOB Certificate |
Class 10 certificate having candidates DOB |
GATE score card (Online print out of GATE scorecard, if GATE scorecard is not received) |
| Photocopies of the qualifying degree marks/ grade sheet |
NOC/Relieving Certificate from the employer, if a candidate is employed at the time of admission |
SC/ST/OBC Certificate (if applicable) |
| Certificate of Physical status (Type of disability, if applicable) |
- |
- |
IIT Kanpur M.Tech Selection Process
IIT Kanpur M.Tech Admission through GATE 2024: Selection Process
- Candidates need to fill the application form for admission by following the steps mentioned above.
- A final merit list containing the names of the shortlisted candidates will be prepared on the basis of eligibility and the scores obtained in GATE 2022.
- The authority may even conduct Interviews/ written tests for the shortlisted candidates.
- Candidates will be called for the verification of documents including documents uploaded while filling IIT Kanpur M.Tech admission form. Candidates, whose names appear in the merit list, will be granted admission in regular, sponsored, and part-time M.Tech courses.
- Also, an Assistantship will be given to the selected candidates along with a stipend.
While preparing GATE 2022 cut off for IIT Kanpur, the authorities will consider various factors such as the difficulty level of the exam, previous year GATE cutoff trends, number of applicants, and number of seats available. Hence, candidates must go through GATE cut offs for IIT Kanpur and the M.Tech admission process given in this article to get a fair idea about the expected cut off and eligibility for admission.
Comments